Door Edwin PE1PWF
De EU1KY antenne analyzer is niet meer als bouwpakket beschikbaar via de Friese Radio Amateur Groep. Mogelijk zijn er nog SMD printjes (front-end) verkrijgbaar via Edwin PE1PWF.

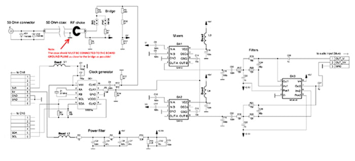
Van links boven met de klok mee zien we de volgende onderdelen:

Dit is het schema van het frontend. We kunnen deze en de originele bouwbeschrijving teug vinden op de website van de bedenker: https://bitbucket.org/kuchura/eu1ky_aa_v3/wiki/Home
Het frontend printje is compleet geassembleerd, alleen de headers moeten er in en de draden moeten er aan.
In het Bouwpakket zat een voorgeprogrammeerd Discovery board. Ben je op eigen houtje aan het bouwen, dan kun je heel eenvoudig zonder speciale software het programma laden.
Sluit het discovery board aan op de PC met een Mini-USB kabel (USB ST-Link poort). Het dsiplay gaat aan en zal een standaard programma laten zien. Gaat het niet aan, controleer dan de voedings jumper 5V link op de print, heb je de analyzer al in elkaar zitten doe dan de powerswitch aan.
De PC zal een diskdrive weergeven DIS_F746NG (X:) met een paar bestanden er in.
Sleep nu eenvoudig de software (.bin bestand) naar deze map toe. Automatisch zal de software worden geïnstalleerd en het toestel zal opnieuw opstarten.
We beginnen met het afmaken van de behuizing. Karst, PA3FTV heeft alle display vensters voor ons uitgefreesd. Er zijn echter nog een aantal gaten die op de ouderwetse manier moeten worden gemaakt.
Hieronder een tekening waar die gaten moeten komen.

Voor de antenne connector boren we vier maal een gat van 2.5mm het gat in het midden van de connector mag 15 a 16 mm worden.

In het bouwpakket zit een SO239 chassisdeel (PL, ofwel een afgeschermde bananensteker). Mocht je zelf een N chassisdeel hebben en dat willen plaatsen dan kan dat ook. Het chassisdeel wat is bijgeleverd is een met teflon isolatie, dus hier kan de soldeerbout flink op gezet worden zonder dat er iets begint te smelten. Het chassisdeel wordt heet, dus op een oppervlak zetten dat tegen wat warmte kan en het beschermdopje moet er af!
Soldeer de twee diodes “anti parallel” aan de connector. Deze dienen als overspanningsbeveiliging, maar helpen ook voorkomen dat de kern van de connector gaat draaien en de coax kabel losbreekt.
Vijl eerst even een plekje schoon en houd vervolgens de bout op het chassisdeel tot de tin wil vloeien. Soldeer dan de diodes er aan. Het er aan solderen van de coaxkabel gaat straks makkelijk als je aan de massa een klein lusje maakt aan de diodes. Dan hoef je niet weer het hele chassisdeel op te warmen.
Vervolgens kunnen we het batterijpakketje en de oplader-print in het doosje monteren. Er zit wat dubbelzijdige tape op de batterij en ook op het printje. Het printje moet echter iets hoger, daar mag nog een extra stukje dubbelzijdige tape onder. Op het oplader-printje zitten 4 leds die de batterijspanning weergeven. Het is aardig om op die plekken een klein gaatje in de behuizing te boren zodat je kunt zien hoe vol de batterij zit.

Dit is ongeveer de manier waarop de batterij en print geplaatst gaan worden. Ik heb met de kabel van mijn telefoonoplader het printje gecentreerd. Met zo’n stekkertje er in bij het plaatsen weet je zeker dat het later ook weer gaat passen. Het is verstandig om ook de print en batterij nog wat beter vast te zetten met behulp van een lijmkit of zo, dit doe ik later pas als we ook de ringkern gaan fixeren.
Dit is het idee van de gaatjes voor de 4 ledjes.
Ik heb de gaatjes van 2.5mm dicht gemaakt met “hot-melt-glue” die het ledje net raakt, dat brengt het licht mooi naar buiten.

We kunnen nu de headers op het printje solderen en de coaxkabel op het kerntje gaan wikkelen en dat vervolgens ook op de print solderen.

Het coax kabeltje gaat in totaal vier maal door het kerntje, dus drie lusjes aan de buitenkant. Houd de kant die op de print moet niet te lang, er is niet veel ruimte en wat extra lengte aan de andere kant is prettig.
Na het wikkelen moeten we aan beide kanten van de kern wat strippen. Aan de rand van de kern komt namelijk de afscherming ook aan de print. Strippen van dit kabeltje is niet moeilijk maar vraagt wel wat handigheid. De mantel hoef je maar een heel klein beetje in te snijden, als je dan de kabel kort ombuigt, knapt hij wel open. Rond de kern is iets taaier, wees voorzichtig want je zit er zo doorheen.

Het ringkerntje kan volgens de bedenker van het geheel het beste gefixeerd worden. Ik heb dat met een ms-polymeer lijmkit gedaan en daarmee heb ik ook nog eens de batterij en lader print extra vast gezet.
In de foto zie je alle draden al aansloten. Wacht met het aansluiten van de van de batterij tot dat de rest ook klaar is.
Zorg er voor dat de + draad geïsoleerd blijft tot we hem kunnen solderen (als alles verder helemaal klaar is). We willen natuurlijk geen ongewenste stromen laten lopen.

Voor de montage van de print verwijderen we de 4 kunststof busjes en plaatsen we de metalen afstandsbusjes. Controleer even of het display niet boven de buisjes uitsteekt. Als het display te strak klem komt te zitten tegen de behuizing kan het stuk gaan. In dat geval zal het busje iets moeten worden opgehoogd met een ringetje.

Op de print moeten twee jumpertjes worden verplaatst. Dit zijn in feite 2 kleine SMD weerstanden deze zitten naast de micro SDkaart SB5 en SB3 mogen er af. Ik leg daarvoor gewoon een drup tin op die 0 ohms weerstand en schuif hem dan met de soldeerbout er af. De print even goed schoon maken zodat je zeker kunt zijn dat er geen verbinding meer is (even doorpiepen of zo). Vervolgens een drupje tin op SB4 en SB1 solderen (Gooi de SMD weerstandjes gewoon weg, probeer ze niet te bewaren). Ook de jumper voor de voeding mag naar 5V Ext verzet worden. (op de foto links, boven de schakelaartjes).
Met de jumpers voor de voeding kun je kiezen welke voedingsbron wordt gebruikt. Als je ook een jumper op USB_HS zet kun je als de batterij leeg is kun je de analyzer gebruiken vanaf de telefoonoplader.

Nu kunnen we drie draden (groen geel en bruin) solderen op het frontend. De rode en blauwe draad solderen we op het discovery board (helemaal links op de foto hier onder, rood op 5v en blauw op gnd). Het stekkertje vind ik een eng ding. Als je er per ongeluk aan trekt laat hij mogelijk los van de print dus wees voorzichtig. Dit is een mooie plek om de draden te isoleren met een kort stukje krimpkous.
Druk het front end op het discovery board en soldeer de draden op de blauwe stekker van het discovery board zoals op de foto. Maak de draden niet overdreven lang.

Voordat we de print gaan monteren plaatsen we eerst de schakelaar in de behuizing. Het kan zijn dat het gat van de schakelaar nog iets beter op maat gemaakt moet worden. Dat gaat beter als de print er nog niet in zit.
Nu kunnen we de print monteren in het doosje met behulp van de verzonken schroefjes. (druk niet per ongeluk de SD kaart uit zijn “slot” bij het plaatsen van de print). Het chassisdeel kunnen we nu aan één kant vast zetten met de parkertjes. Er is gekozen voor parkertjes omdat we er niet bij kunnen als het andere deel er op geschroefd gaat worden. Eventueel zouden aan één kant boutjes en moertjes gebruikt kunnen worden maar de parkertjes voldoen mij prima.
Als de print, de aan/uit schakelaar er in zitten, en ook het chassisdeel op dit stuk zit gemonteerd kunnen we de coaxkabel aan het chassisdeel solderen en de rode draad aan de schakelaar.
Maak de rode draad zo kort mogelijk (niet als een snaar) en soldeer die aan één kant van de schakelaar. Soldeer het overgebleven stuk rode draad aan het andere pootje van de schakelaar. De blauwe draad, en de rode draad vanaf de schakelaar solderen we nu op de opladerprint van de batterij. Let goed op dat deze goed om zitten! Nu zitten alle onderdelen op hun plaats.
We kunnen bijna beginnen met het gebruiken van het toestel. Er is echter nog de nodige kalibratie nodig. Op het frontend staan twee jumper posities. “Work” en “HWCal” we hebben op die plek geen jumper geplaatst.
Ik ben helemaal niet happig op een jumper op die plek. Een jumper maakt een soort spoeltje en vooral bij metingen op UHF verwacht ik dat daar problemen kunnen ontstaan. In plaats van een paar pennetjes met daar een jumper op, solderen we gewoon een kort stukje draad op deze plek. We nemen een pennetje van het restant van de header en solderen deze plat op de print bij HWCal (Dus niet door de gaatjes).

Nu schakelen we het toestel aan, en gaan naar het menu setup en kiezen DSP. In het menu DSP zien we twee signalen die worden gemeten. Beide horen ongeveer 1500 aan te geven bij bin 107 (10031Hz) Als dit er helemaal niet op lijkt moeten we eerst even zoeken waar het fout gaat. Als deze signalen niet rond de 1500 zijn of niet gelijk zijn gaat er iets mis.

Als dit goed is, controleren we de frequentie, en bepalen da afwijking. Dit kan met en frequentieteller (probe op de jumper of weerstand bij CLK0), maar een HF set of ontvanger is ook prima (coaxkabel tussen beide aansluiten). We zetten de HF set op 27,000000 Mhz in CW met de Analyzer kiezen we voor generator en maken een signaal van 27 Mhz. Op de HF set gaan we nu zoeken waar de CW toon het beste klinkt. We lezen vervolgens de frequentie af op de HF set of frequentieteller en onthouden hoe veel Hz de frequentie te hoog is (of te laag), bijvoorbeeld 27,003186 (de meesten zullen er een 3 khz naast zitten, ik heb een stabiel kristal besteld (10ppm), maar dat had eigenlijk een iets hogere capaciteit nodig. Hij doet het na afregelen verder prima.)
Nu gaan we naar het menu Setup, Configuration. We moeten daar een paar aanpassingen doen om
er voor te zorgen dat we het toestel ook op UHF kunnen gebruiken. Pas deze instellingen als volgt aan: (Druk de 1e keer op <Prev Param daarna pas op Next….)

Nu deze instellingen zijn aangepast kunnen we verder met het kalibreren.

We gaan weer naar het menu Setup, dan Calibration, en kiezen HW calibration. De jumper zit nog op de juiste plek. We kiezen nu voor Start HW calbration. Als de kalibratie klaar is verlaten we dit scherm met exit.
Deze kalibratie hoeven maar één keer uit te voeren. Alleen als we andere hardware gaan gebruiken op een ander frequentiegebied kiezen moeten we het overdoen.
Nu kan de “jumper” met de soldeerbout worden verplaatst van HWCal naar Work en de buihuizing kan worden gesloten.
Om een goede meting te krijgen moet het toestel nu nog de OSL kalibratie uitvoeren. “Open Short Load” houd dus in dat we een keer met een open connector de band “afscannen” een keer met een kortsluiting en ook een keer met een goede 50ohm dummyload.
Plaats de kortsluiting, dummyload of sluit niet aan en druk op de bijbehorende “knop”

Als alle drie de kalibratie functies gedaan zijn, en dus alle regeltjes groen zijn, drukken we op Save and exit en is het toestel klaar voor gebruik.

We kunnen nog even een test doen met een weerstand om te kijken of de SWR goed wordt weergegeven. Met een 50 Ohm weerstand horen we uiteraard een SWR van 1.0:1 af te lezen, dus we nemen een andere waarde. (geen draadgewonden weerstand)
| 75 ohm | = | 1.5:1 |
| 82 ohm | = | 1.64:1 |
| 100 ohm | = | 2.0:1 |
| 120 ohm | = | 2.4:1 |
| 150 ohm | = | 3.0:1 |
| 180 ohm | = | 3.6:1 |
| 220 ohm | = | 4.4:1 |
Let op, standaard weerstanden hebben vaak een vrij grote tolerantie (5%), een standaard 100 ohm weerstand kan dus best 1.9 of 2.1:1 weergeven. Test op een niet al te hoge frequentie, bijvoorbeeld een scan van 1 tot 81Mhz dat moet een mooie vlakke lijn weergeven.
Als nabrander nog een modificatie, er waren een paar mensen die aangaven dat het scherm niet altijd even lekker reageerde op de aanrakingen. Ik had het idee dat dit te maken kon hebben met een slechte filtering van de voedingsspanning van de powerbank.

Ik heb in de 5V lijn een kleine weerstand opgenomen van 0.22 ohm en een elco van de +5V (na de weerstand) naar de massa. Deze waarden komen niet al te precies, een weerstand van 0.33 kan ook nog wel en de elco mag best ook wat groter zijn als 100uF.

Op de foto een samengesteld weerstand (4x 1 ohm parallel) aan de schakelaar.
Aan de andere kant van deze weerstand de rode draad naar de 5V ingang van het discovery board en plus van de elco, de min van de elco zit hier aan het cinch (tulp) chassdeel.
De software voor dit project kan via deze link gedownload worden.
Onze Duitse vriend Wolfgang lijkt een beetje uitgeknutseld met de software.
Er is een soort spectrum monitor geïntroduceerd met daarbij en “vind frequentie functie”, een kristal parameter functie, een “afstemmen op gehoor” functie en een mogelijkheid om de batterijlading op het scherm te tonen. Ook de multi SWR functie is verbeterd en op en aantal punten zijn ook nog andere verbeteringen aangebracht.
Voor het “afstemmen op gehoor” hebben we een luidsprekertje of koptelefoon nodig. De toon komt van een pen van het Discovery board CN7-D8 (naast R15) en is niet in volume te regelen door de software. Voor een luispreker (koptelefoon 32 ohm) moet een weerstand gezet worden van 100 Ohm om de uitgang te beschermen, wil je een koptelefoon aansluiten dan is het volume bij 100 Ohm wellicht nog vrij hoog en mag dus en hogere waarde gebruikt worden. Wellicht is een potmetertje in serie met de 100 Ohm weerstand dan handig. Ook voor de batterij indicatie op het scherm is een modificatie nodig. De + van de batterij moet middels een spanningsdeler (2x 10K ohm) worden aangeboden aan pen CN5-A3 op het Discovery board (3e pen vanaf de letters EU1KY, naast SDA).
De spanningsdeler bestaat dus uit twee weerstanden van 10K, de ene weerstand gaat vanaf pen CN5-A3 naar massa, de andere verbindt deze pen aan de + van de lithium batterij.
Om de batterij niet leeg te laten lopen moeten we een dubbel-polige aan/uit schakelaar gaan toepassen die ook de draad aan deze pen onderbreekt, of we moeten gaan schakelen in de min, dat is wat er in dit schema staat.
De aan/uit schakelaar zat in de plus, die verplaatsen we dus naar de min!

De grijze en roze draad zitten aan de speaker, de witte loopt naar en 10K weerstand aan de + van de accu.

Hier een overzicht van het geheel.

De nieuwe software is te gebruiken zonder opnieuw te kalibreren, je moet daarvoor wel even goed opletten dat je de juiste instellingen kiest.
Si5351_MAX_FREQ 200MHz
Si5351_CAPS 10PF
BAND_FMIN 100KHz
BAND_FMAX 599Mhz*
Band_fmin is een nieuwe instelling, deze stond bij ons vast op 100Khz en moet nu weer terug op 100Khz , net als band_fmax, als die waarden gelijk zijn aan de vorige instellingen hoef je niet opnieuw te kalibreren.
Schakel het toestel aan, en sluit het daarna aan met de USB kabel in de linker aansluiting (Mini USB)
Windows zal wat nieuwe dingen zien, voor bepaalde functies zijn drivers nodig, maar het toestel zal ook een externe harddisk weergeven. Zoek deze op in de verkennen x:\DIS_F764NG

De nieuwe software, in de vorm van een BIN bestand kun je met kopiëren en plakken of me slepen vanuit een ander venster gewoon naar deze map kopiëren. Het toestel zal opnieuw opstarten en de update is klaar! Controleer na de update de instellingen van de analyzer.
Er is een extra instelling, daardoor raken een paar andere instellingen mogelijk wat in de war.
De instellingen van de eerste software versie stonden op deze waarden:
Als je wat veranderd aan de BAND_FMIN of BAND_FMAX zul je altijd opnieuw moeten kalibreren.
Ik heb getest met mijn eigen toestel wat er gebeurde als ik deze waardes weer precies het zelfde instelde. De “scans” van mijn antennes waren exact gelijk als ik de instellingen aanhield zoals ze waren.
Software update zonder hardware aanpassingen?
Ook dat is geen probleem, bij “tune SWR” zul je geen toontje horen, en bij Settings, Accu Settings kun je kiezen voor Voltage Display Off. Dat voorkomt de weergave van vreemde waardes op het scherm betreffende de accu lading.
De nieuwe software kan via deze link gedownload worden.